DOWN4HIGH
Home
Application
Games
Hacking
Programming
Ilmu
Entertainment
Contact Us
CEO
IT Consultant
Supervisor
Operator
Ownership
skip to main
|
skip to sidebar
Wednesday, December 12, 2012
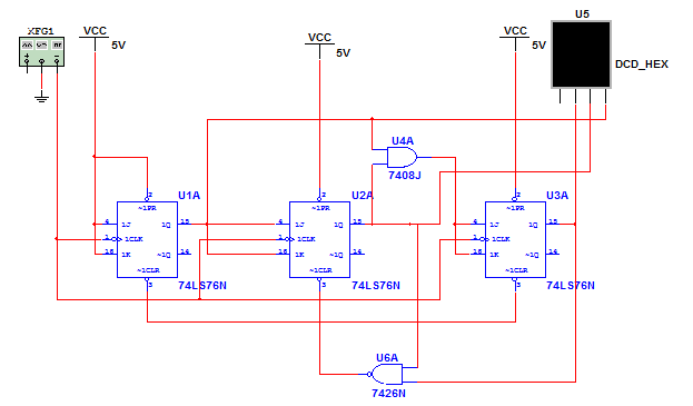
Counter Sistem Digital
ne beberapa jenis counter. kami membuatnya dengan menggunakan multisim 11
1. counter 4 5 6 7 8 9 a b
2. counter 6 7 8 9
3. counter sinkron mod 6
Share this post
0 komentar
:)
:-)
:))
=))
:(
:-(
:((
:d
:-d
@-)
:p
:o
:>)
(o)
[-(
:-?
(p)
:-s
(m)
8-)
:-t
:-b
b-(
:-#
=p~
:-$
(b)
(f)
x-)
(k)
(h)
(c)
cheer
Translate
Labels
Application
(17)
Entertainment
(3)
First Posting
(1)
Games
(7)
Hacking
(1)
HotNews
(5)
Ilmu
(14)
Mikrokontroller
(1)
Programming
(3)
Videoclip
(1)
Blog Archive
November
(31)
December
(14)
February
(1)
March
(1)
April
(1)
Total Pageviews
468x60 Ads
Powered by
Blogger
.
Popular Posts
Contoh Kalimat Larangan Dalam Bahasa Inggris (Prohibition)
Contoh Kalimat Larangan Dalam Bahasa Inggris (Prohibition) Short functional text adalah teks pendek yang berfungsi menyampaikan informasi...
Sastra Melayu Klasik
1. Pengertian Karya sastra melayu klasik adalah karya-karya yang tersiar pada periode sastra tradisional atau sastra lama. Dalam k...
keuntungan penggunaan substrate kaca pada magnetik disk
Disk adalah sebuah piring bundar terbuat dari bahan bukan magnetik, yang disebut SUBSTRATE ,dilapisi dengan bahan magnet. Kegunaan subs...
Pemograman Java
Java adalah bahasa pemrograman yang dapat dijalankan di berbagai komputer termasuk telepon genggam . Bahasa ini awalnya dibuat ole...
Cerita Rakyat : Ledakan Gunung Tinjau (Asal Mula Danau Maninjau)
Dahulu kala, di Sumatera Barat terdapat tiga gunung yang berdampingan. Ketiga gunung itu adalah Merapi, Singgalang, dan Gunung Tinjau. Me...
Keuntungan dan kerugian sistem database terpusat dan terdistribusi
Ø Sistem database terpusat Keuntungan Database Terpusat 1. Biaya murah 2. Security terjamin Kerugian Database Terpusat 1. Ka...
ATMega8535
ATMega8535 ATMega8535 merupakan salah satu mikrokontroler 8 bit buatan Atmel untuk keluarga AVR yang diproduksi secara masal pad...
LCD
Penampil kristal cair ( Inggris : liquid crystal display ; LCD ) adalah suatu jenis media tampilan yang menggunakan kristal cair se...
Perbedaaan SRAM dan DRAM
DYNAMIC RAM . Teknologi RAM dibagi menjadi dua teknologi: dinamis dan statis. Sebuah RAM dinamis (DRAM) dibuat dengan sel-sel yang men...
Mikroprosessor ARM
Prosesor ARM Arsitektur ARM merupakan arsitektur prosesor 32-bit Reduced Instrction Set Computer ( RISC ) yang dikem...
Followers
© 2011
DOWN4HIGH
Designed by
D4H
Posts RSS
∙
Comments RSS
Back to top
0 komentar